高职院校“双高计划”建设标志性成果对标数据服务

2022-04-29 高职发展智库
服务目标





找出学校“双高计划”建设优势短板


助力学校“双高计划”建设做出特色水平


做好本轮国家“双高计划”建设最后冲击


做好下一轮国家“双高计划”建设遴选准备


服务内容

▶学校层面

围绕加强党的建设、打造技术技能人才培养高地、打造高水平双师队伍、提升校企合作水平、提升服务发展水平、提升国际化水平等“双高计划”建设任务,分析54项指标与全国、省内、标杆院校数据对比情况。
v

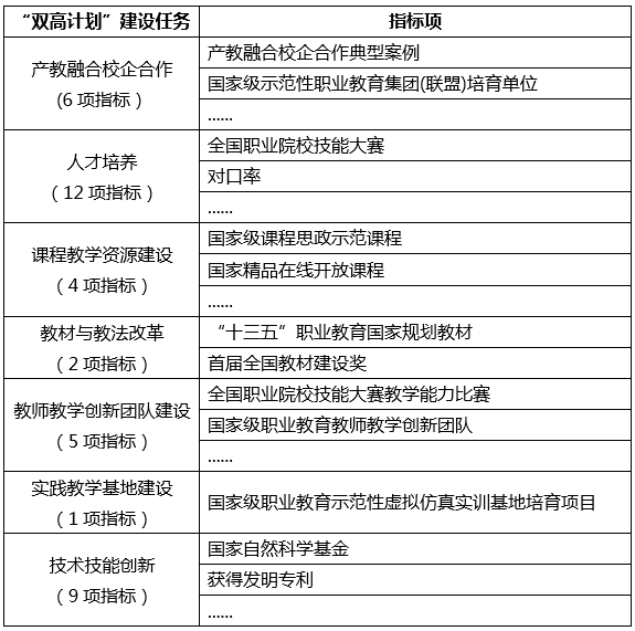
▶高水平专业群层面

围绕产教融合校企合作、人才培养、课程教学资源建设、教材与教法改革、教师教学创新团队建设、实践教学基地建设、技术技能创新服务等建设任务,分析39项指标与全国、省内、同类院校数据对比情况。
v
数据来源

教育部、团中央等官方权威发布数据和1425所高职院校质量年报

如果您有咨询服务,请扫描下方二维码提交信息,我们将会尽快与您联系。

v